最近,DeepSeek 超火,好多企业都忙着给它做私有化部署呢,但还有些企业在那儿犹豫不决,不知道咋选。今天咱就好好唠唠这个事儿,帮大家做出最适合自己的选择! 文章有点长,我先列个目录。感兴趣的小伙伴可以直接跳到想看的部分!
-
为什么不直接使用网页版DeepSeek?
-
用第三方 API 接入又如何?
-
公网服务和本地部署怎么选?
-
企业该部署哪个版本?
一、为啥不直接用网页版 DeepSeek?
-
数据隐私 “亮红灯”:联网用大模型,数据隐私根本没法百分百保障!公司那些机密数据要是泄露了,后果不堪设想。 -
传文件 “障碍重重”:网页版 AI 对文件上传的数量、大小都有限制,想多传点、传大点,还得掏钱付费。这对企业来说,又是一笔额外开支。 -
附件功能 “不给力”:每次在新对话里问相关问题,都得重新上传附件,要是想修改或删除对话里已有的附件,也麻烦得很,真的太不方便啦! -
使用体验 “大翻车”:人多一起用的时候,网页版就容易卡死。特别是处理复杂计算、大量数据的时候,那速度慢得能把人急疯,工作效率直线下降。
二、用第三方 API 接入又如何?
-
费用 “蹭蹭涨”:长期处理大量数据的话,调用第三方 API 的费用可不低,日积月累下来,是一笔不小的开支。 -
调用受限 “很闹心”:好多第三方平台对调用次数、频率都有限制。要是调用太频繁,就可能被限制使用,甚至直接没法用了,这对业务开展影响可太大了。 -
数据安全 “埋隐患”:虽说第三方平台会做安全加密,但毕竟是把自家数据交给别人处理,数据在传输过程中,还是有可能被窃取。要是涉及敏感数据,真的让人提心吊胆。
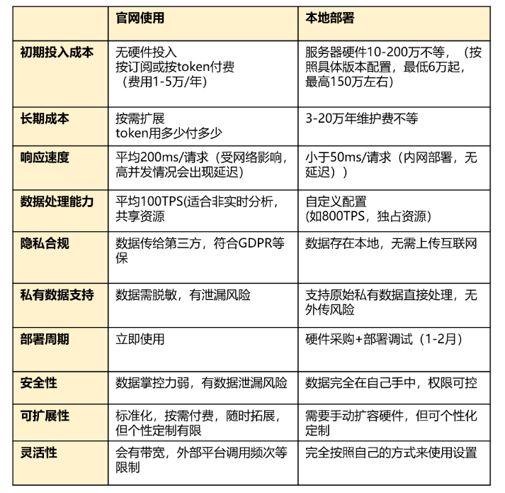
三、公网服务和本地部署怎么选?
从多个维度对比公网服务和本地部署,能帮你做出更合适的决策。

1. 成本:长期使用,本地部署 “更划算”
私有化部署的总成本里,一般硬件采购占 28%,但运维人力、电力消耗、安防升级这些间接支出,占比超过 50%。
2. 数据安全性:本地部署 “安全感满满”
3. 决策:“因材施教” 很重要
-
短期 / 中小型企业:业务量没那么大,使用频率也不算高,选公网服务就行,前期投入小,还灵活方便。 -
长期 / 中大型企业:业务稳定,数据处理需求大,对成本控制和数据安全要求高,本地部署是更好的选择。 -
数据安全敏感型企业:为了保护敏感数据,肯定得选本地部署,这样才能放心开展业务。
四、企业该部署哪个版本?
DeepSeek - R1 有多种版本,名称后的数字(如1.5B、7B、14B)代表参数量。不同版本的模型,差别可不小:从 1.5B 到 671B,每个版本的计算能力与生成质量都比前一个有明显提升,越高的版本生成的文本越来越自然、流畅,处理复杂上下文和细节的能力也越来越强。70B 和 671B 版本生成的文本,几乎能和人工写的媲美了。各版本模型所需硬件要求如下:

-
简单任务:要是只是做简单的文本处理、学习,或者搞小型项目,1.5B 和 7B 就够用啦,性价比超高。 -
高质量文本生成 / 大规模数据处理:要是想生成高质量文本,或者处理大规模数据,14B 及以上的型号会更合适,能满足你的高要求。 -
科研 / 企业级应用:科研工作或者企业级应用对性能要求极高,32B、70B 甚至 671B 的型号,能提供超强的处理能力,绝对是不二之选。
粤公网安备44030402000391号